新闻中心 您当前位置:首页 >> 新闻中心 >> 公司新闻
前方预警| 智能无线企业 | 产品无SRRC型号核准认证,将被下架

点击蓝色文字关注我们吧!


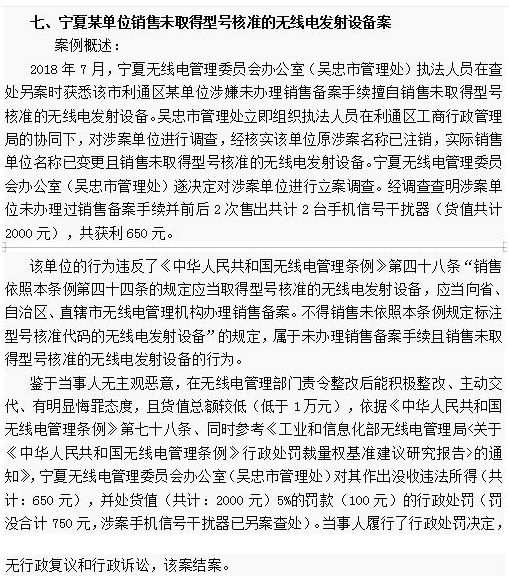
1月3日,工信部发布了“无线电行政执法十大典型案例”中有两个单位因销售未取得型号核准(简称:SRRC认证)的无线电发射设备而“光荣”上榜。


强制认证

如今,无线通讯功能是市面上大量存在的智能家电产品,智能音箱、智能电视、智能空调的必备功能,带有WIFI、蓝牙、234G等无线通讯方式的智能家电均需要做SRRC强制认证。


想要快速通过SRRC认证,就必须寻找奋战在一线多年的深圳市华夏准测检测技术有限公司帮助自己快速取得认证。华夏准测检测是一家专业从事检测、认证及技术服务的综合性第三方机构,熟悉无线通讯类产品,可以为客户提供有关无线电管理方面的最新法规和检测技术。


SRRC认证

CQA| 华夏检测,您身边的检测认证专家

公司官网,www.cqa-cert.com

联系方式:0755-26648642

微信扫一扫来撩妹哦!




技术支持:万户网络 深圳市华夏准测检测技术有限公司 版权所有 [粤ICP备15089642号]